MOMIS Wrapper XML: Tabella di conversione


In questa tabella sono riportati gli algoritmi dettagliati di come andrà a lavorare il Wrapper per la generazione dello schema sorgente in ODLi3 dato un DTD di XML

DTD XML

Struttura ODLi3

<!ELEMENT [name] [list]>
interface [name]
(source semistructured ...)
{
   [...]
}
<!ELEMENT [name] (#PCDATA)>
attribute string [name];
<!ELEMENT [name] ANY>
typedef any
{
   string strvalue;
}
attribute string [name];
<!ELEMENT [name] EMPTY>
attribute boolean [name];
<!ELEMENT [name] ([l1],...,[ln])>
<!ELEMENT [lx] ([sl1],...,[slm])>
interface name
(source semistructured ...)
{
   [...]
   attribute [lx] [lx];
   [...] 
}

interface [lx]
(source semistructured ...) 
{
   [...]
}
<!ELEMENT [name] ([l1],...,[lx]?,...,[ln])>
attribute string [lx]*;
<!ELEMENT [name] ([l1],...,[lx]*,...,[ln])>
<!ELEMENT [lx] (#PCDATA)>
attribute set<string> [lx];
<!ELEMENT [name] ([l1],...,[lx]+,...,[ln])>
<!ELEMENT [lx] (#PCDATA)>
attribute set<string> [lx];
<!ELEMENT [name] (#PCDATA|[other])*>
<!ELEMENT [other] ([list])>
interface [name]
(source semistructured ...)
{
   [...]
};
union
{
   string
};
<!ELEMENT [father] ([childA]|[childB])>
<!ELEMENT [childA] #PCDATA>
<!ELEMENT [childB] ([list])>
interface [father]
(source semistructured ...)
{
   attribute [father]_union_1
             [father]_union_1;
}
typedef [father]_union_1
{
   string [childA];
}
union
{
   [...]
}
<!ELEMENT [name] (#PCDATA)>
<!ATTLIST [name]
   [att1] CDATA
   [att2] CDATA>
attribute string [name];
attribute string [name]_[att1]*;
attribute string [name]_[att2]*;
<!ATTLIST [name] [att1] CDATA #REQUIRED>
attribute string [name]_[att1];
<!ATTLIST [name] [att1] CDATA #IMPLIED>
Questo tipo di attributo ha delle implicanze solamente a livello di dati e non di struttura e come tale viene considerato come un attributo "normale'' cioè sarà tradotto come
attribute string [name]_[att1]
<!ATTLIST [name] [att1] CDATA #FIXED [value]>
const string [att1] = '[value]';
<!ATTLIST [name] [att1] ID #REQUIRED>
In questo caso è necessario l'intervento del progettista che indichi se questo attributo debba essere effetivamente considerato come una primary key oppure no
interface ...
key[name]_[att1]
)
{
    attribute string [name]_[att1];
}

Qeusta traduzione è stata possibile dal momento che il progettista ha confermato che si tratta effetivamente di una primary key.

<!ATTLIST [name] [att1] IDREF #IMPLIED>
<!ATTLIST [name] [att1] IDREFS #IMPLIED>
interface ...
(...
foreign key ([name]_[att1]) 
   references [interface])
{
   [...]
   attribute string [name]_[att1]
   [...]
}

Dove [interface] rappresenta il nome dell'interfaccia ODLi3 a cui il progettista ha indicato che tale foreign key debba referenziare.

<!ATTLIST [name] [att1] ENTITY> 
<!ATTLIST [name] [att1] ENTITIES>
Non necessita di conversione in quanto riguarda esclusivamente i dati.
<!ATTLIST [name] [att1] NMTOKEN> 
<!ATTLIST [name] [att1] NMTOKENS>
Non necessita di conversione in quanto riguarda esclusivamente i dati.
<!ATTLIST [name] [att1]([l1]|...|[ln]) '[lx]'>
enum [name][att1]
{
   '[l$_1$]'
   [...]
   '[l$_n$]'
}
[...]
attribute [name]_[att1] [name]_[att1];
<!ENTITY [name] [unparsed]>
Non viene tradotta in quanto riguarda esclusivamete i dati.
<!ENTITY [name] [parsed]>
Non ha una traduzione diretta in ODLi3, ma il parser deve occuparsi di ricostruire l'eventuale DTD esterno che contiene l'entità e tradurlo con le regole finora illustrate.
<!NOTATION ...>
Non ha un corrispondente in ODLi3 in quanto serve esclusivamente per la gestione dei dati in XML.

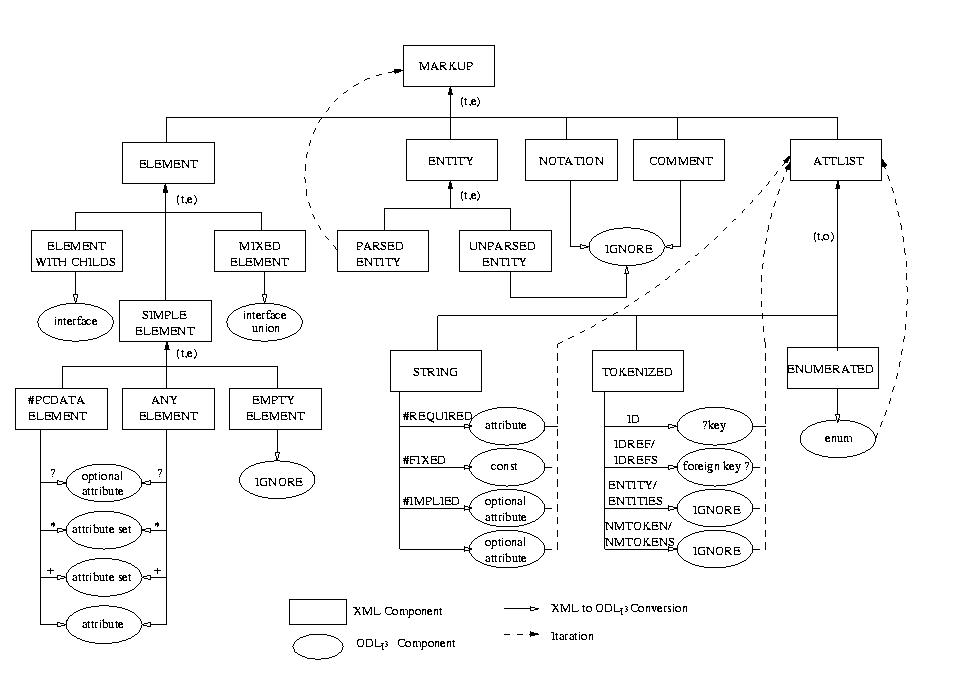
Sulla base di questa tabella si può anche costruire una pseudo schema ER che rappresenta graficamente l'algoritmo di funzionamento del parser.


The MOMIS Home Page